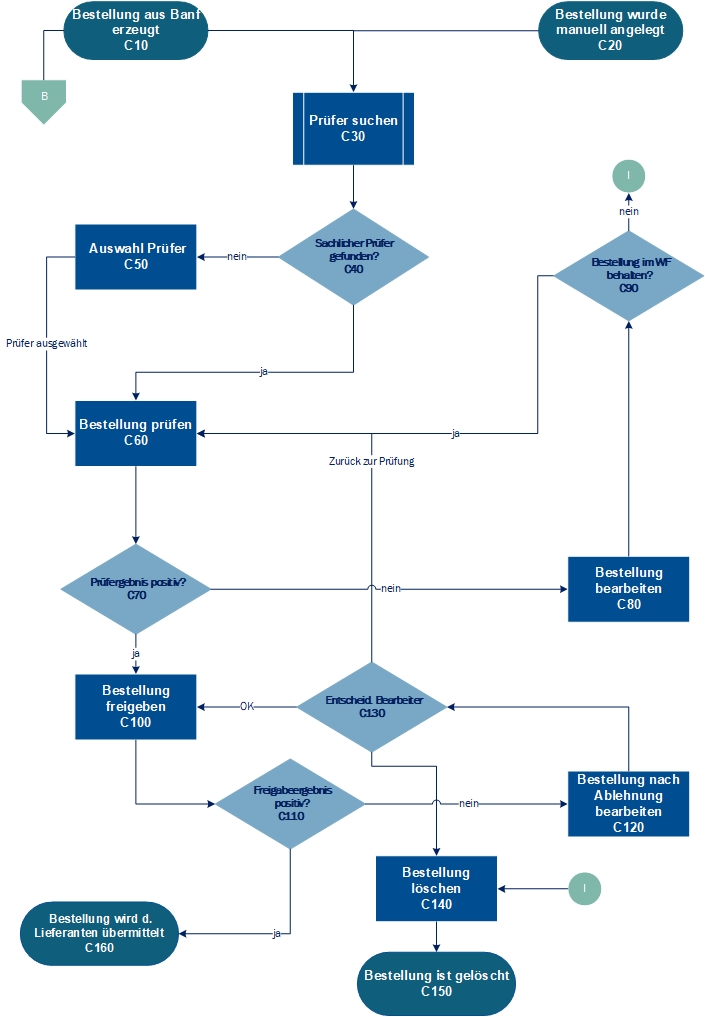
Bestellworkflow – Workflowschritte
![]() |
Workflowelement | Beschreibung | Rolle | |
|---|---|---|---|
C10 | Die Bestellung wurde aus einer Bestellanforderung erzeugt | Die Bestellung wird aus einer freigegebenen Bestellanforderung erzeugt und stammt somit aus dem Bestellanforderungsworkflow. | PRCR |
C20 | Die Bestellung wurde manuell angelegt | Der Benutzer legt die Bestellung in diesem Schritt manuell an. | ––– |
C30 | Prüfer suchen | Die xSuite Workflow Engine sucht nach Prüfern. Dabei prüft die Bearbeiterfindung, ob ein Prüfer vorhanden ist. | ––– |
C40 | Sachlicher Prüfer gefunden? | Anhand der Eingaben in der Benutzerauswahl kann die xSuite Workflow Engine Prüfer finden. Wenn die Eingaben nicht korrekt sind, findet die xSuite Workflow Engine keine Prüfer. | ––– |
C50 | Auswahl Prüfer | Wenn die xSuite Workflow Engine keine Prüfer findet, muss der Benutzer einen oder mehrere Prüfer manuell auswählen. | POSV |
C60 | Bestellung prüfen | Der Prüfer kann die Bestellung als sachlich richtig bestätigen oder als sachlich falsch ablehnen. | POVA |
C70 | Prüfergebnis positiv? | Das Prüfergebnis ist positiv, wenn der Prüfer die Bestellung als sachlich richtig bestätigt. In diesem Fall gelangt die Bestellung in den Workflowschritt "Bestellung freigeben" (C100). Bei einem negativen Prüfergebnis und der Ablehnung der geprüften Bestellung gelangt die Bestellung in den Workflowschritt "Bestellung bearbeiten" (C80). | ––– |
C80 | Bestellung bearbeiten | Wenn der Prüfer die Bestellung als falsch ablehnt, bekommt ein Bearbeiter die Bestellung zur Korrektur in der Rolle POER zugewiesen. Hier kann der Bearbeiter die Kopf- und Positionsdaten anpassen. | POER |
C90 | Bestellung im Workflow behalten? | Hier entscheidet der Bearbeiter, ob die Bestellung im Workflow verbleiben soll. In diesem Fall gelangt die Bestellung in die Aufgabe "Bestellung prüfen" (C60). Hier kann der Bearbeiter die Bestellung jedoch auch löschen, wenn eine Bearbeitung nicht sinnvoll ist (C140). | ––– |
C100 | Bestellung freigeben | In der Freigabe kann ein Bearbeiter die Bestellung freigeben oder ablehnen. Die Bestellung gilt als freigegeben, wenn alle Auftragspositionen freigegeben sind. Die Bestellung gilt jedoch als abgelehnt, wenn mindestens eine Auftragsposition abgelehnt ist. | PORE |
C110 | Freigabeergebnis positiv? | Hier entscheidet sich, ob die Bestellung freigegeben ist und im nächsten Workflowschritt die Nachrichtensteuerung ausgelöst wird. Wenn der Freigeber die Bestellung abgelehnt hat, gelangt die Bestellung in den Workflowschritt "Bestellung nach Ablehnung bearbeiten" (C120). | ––– |
C120 | Bestellung nach Ablehnung bearbeiten | Wenn die Bestellung vom Freigeber als falsch ablehnt wird, bekommt ein Bearbeiter die Bestellung zur Korrektur in der Rolle POER zugewiesen. Hier kann der Bearbeiter die Kopf- und Positionsdaten anpassen. | POER |
C130 | Entscheidung des Bearbeiters | Hier entscheidet der Bearbeiter, ob die Bestellung nach der Bearbeitung in die Freigabe (C100) zurück kann oder ob die Bestellung erneut geprüft werden muss (C60). Der Bearbeiter hat hier außerdem die Möglichkeit, die Bestellung zu löschen (C140). Info: Die Bestellung kann nur durch das Löschen einzelner Positionen vollständig gelöscht werden. Der Benutzer muss dafür alle Positionen löschen. | ––– |
C140 | Bestellung löschen | In der Freigabe (C100) kann der Freigeber die Bestellung ablehnen und den nächsten Bearbeiter über das Kommentarfeld zum Löschen der Bestellung auffordern. Der Bearbeiter einer abgelehnten Bestellung kann in die Bestellung abspringen und die Positionen löschen. Wenn alle Positionen gelöscht sind, bekommt der Bestellbeleg ein Löschkennzeichen. | ––– |
C150 | Bestellung ist gelöscht | Die gelöschte Bestellung ist ein mögliches Ende des Bestellworkflows und des gesamten Procurement-Workflows. | ––– |
C160 | Bestellung wird dem Lieferanten übermittelt | Wenn die Nachrichtensteuerung erfolgreich ausgelöst werden konnte und die Bestellung dem Lieferanten übermittelt wurde, ist das ein mögliches Ende des Bestellworkflows und des gesamten Procurement-Workflows. | ––– |
