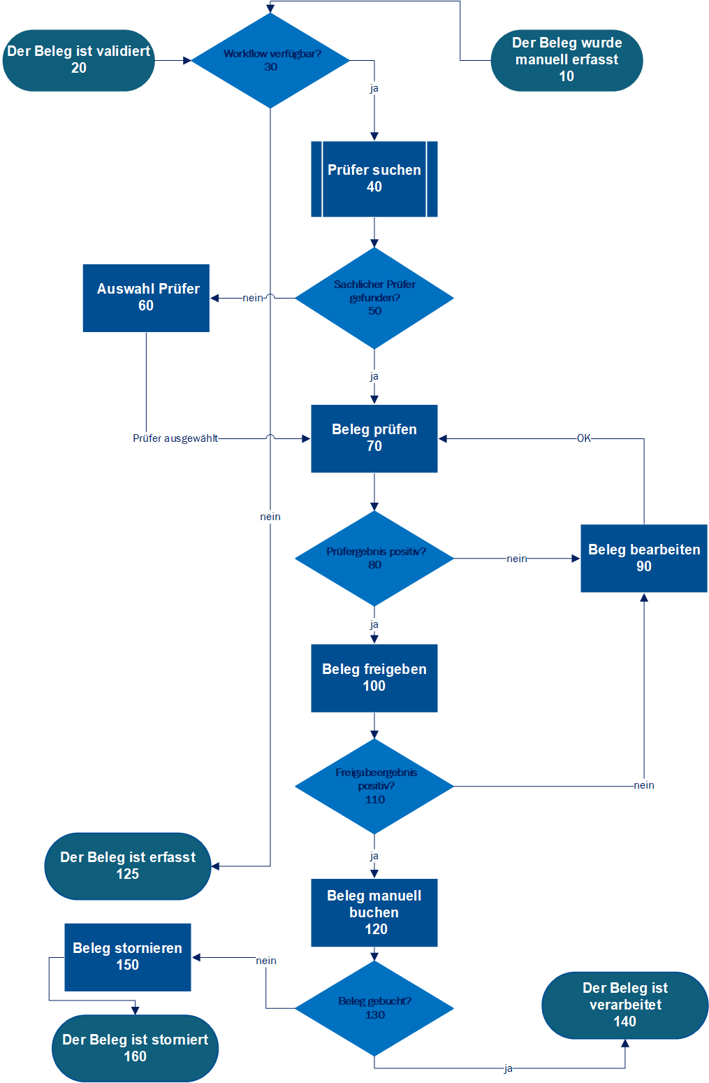
Der Standardworkflow
Mit Orders wird ein Standardworkflow ausgeliefert.
Dieser Standardworkflow basiert auf Projekterfahrungen und stellt eine Best-Practice-Lösung dar. Abweichende Workflows können innerhalb des Projekts spezifiziert und umgesetzt werden.
Der Ablauf ist wie folgt:
![]() |
Workflowelement | Beschreibung | Rolle | |
|---|---|---|---|
10 | Der Beleg wurde manuell erfasst | Der Workflow kann mit einem Beleg beginnen, der manuell über die SAP Standardtransaktion erfasst wurde. | ––– |
20 | Der Beleg ist validiert | Der Workflow kann mit einem validierten Beleg beginnen. | ––– |
30 | Workflow verfügbar? | Hier wird entschieden, ob der Workflow mit den Workflowaufgaben "Auswahl Prüfer", "Beleg prüfen", "Beleg bearbeiten" und "Beleg freigeben" im Unternehmen generell zur Verfügung steht und für die betreffende Belegart genutzt wird. | ––– |
40 | Prüfer suchen | Die xSuite Workflow Engine sucht nach Prüfern. Dabei prüft die Bearbeiterfindung, ob ein Prüfer vorhanden ist. | ––– |
50 | Sachlicher Prüfer gefunden | Anhand der Eingaben in der Benutzerauswahl kann die xSuite Workflow Engine Prüfer finden. Wenn die Eingaben nicht korrekt sind, findet die xSuite Workflow Engine keine Prüfer. | ––– |
60 | Auswahl Prüfer | Wenn die xSuite Workflow Engine keine Prüfer findet, muss der Benutzer einen oder mehrere Prüfer manuell auswählen. | ORSV |
70 | Beleg prüfen | Der Prüfer kann den Beleg als sachlich richtig bestätigen oder als sachlich falsch ablehnen. | ORVA |
80 | Prüfergebnis positiv? | Das Prüfergebnis ist positiv, wenn der Prüfer den Beleg als sachlich richtig bestätigt. | ––– |
90 | Beleg bearbeiten | Der Beleg geht in die Bearbeitung, wenn er in der sachlichen Prüfung oder in der Freigabe abgelehnt wird. | ORET |
100 | Beleg freigeben | Ein Beleg geht in die Freigabe, wenn er als sachlich richtig bestätigt wird. In der Freigabe kann ein Bearbeiter den Beleg freigeben oder ablehnen. Ein Beleg gilt als freigegeben, wenn alle Auftragspositionen freigegeben sind. Ein Beleg gilt als abgelehnt, wenn mindestens eine Auftragsposition abgelehnt ist. | ORRE |
110 | Freigabeergebnis positiv | Der Beleg ist freigegeben und kann gebucht werden. | ––– |
120 | Beleg manuell buchen | Um den Beleg zu buchen, muss die Fakturasperre aufgehoben sein. Wenn der Workflow mit den Workflowaufgaben "Auswahl Prüfer", "Beleg prüfen", "Beleg bearbeiten" und "Beleg freigeben" im Unternehmen nicht genutzt wird, kann der Benutzer den manuell erfassten oder validierten Beleg direkt manuell buchen. | ORPO |
125 | Beleg ist erfasst | Der Beleg wurde außerhalb des Workflows erfasst. Der so erfasste Beleg ist ein mögliches Ende des Workflows. | ––– |
130 | Beleg gebucht? | Hier entscheidet sich, ob die Buchung erfolgreich war. | ––– |
140 | Der Beleg ist verarbeitet | Die Buchung ist erfolgreich, wenn der Beleg verarbeitet ist. Die erfolgreiche Verarbeitung ist ein mögliches Ende des Workflows. | ––– |
150 | Beleg stornieren | Der Benutzer storniert den Beleg. Der Benutzer kann den Beleg stornieren, wenn er auf den Button Buchen klickt und in der Kopfleiste im Dialog Verkaufsbeleg die Option Löschen wählt. | ––– |
160 | Der Beleg ist storniert | Die Buchung ist nicht erfolgreich, wenn der Beleg nicht verarbeitet, sondern storniert wird. Die Stornierung des Belegs ist ein mögliches Ende des Workflows. | ––– |
